中医微创钩活术(钩针)技术诊疗方案和临床路径
(中医微创钩活术(钩针)技术准入管理及资格认定)
标准号:LP/TSCHT 002-2020
目录
第三章 中医微创钩活术(钩针)技术准入管理及资格认定------------143
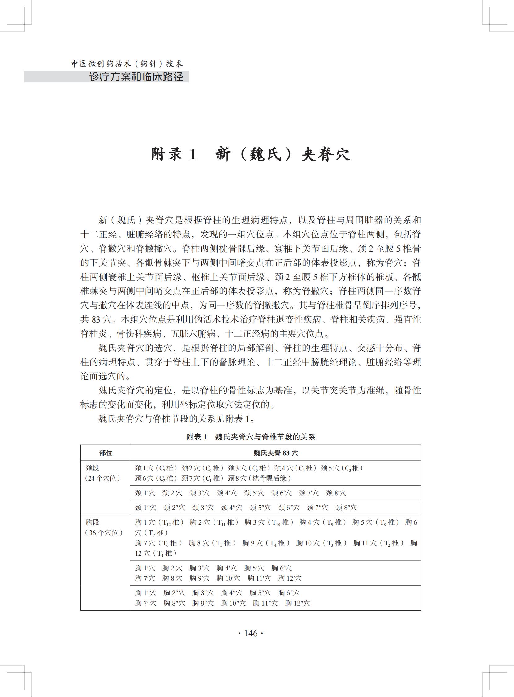
附录1 新(魏氏)夹脊穴---------------------------------------------146
附录2 魏氏骨关节特定穴------------------------------------------162


































邮 箱:1550279301@qq.com
手 机:18849111313
电 话:0311-87894188
地 址:石家庄市新华区中华北大街357号
中医微创钩活术(钩针)技术诊疗方案和临床路径
(中医微创钩活术(钩针)技术准入管理及资格认定)
标准号:LP/TSCHT 002-2020
目录
第三章 中医微创钩活术(钩针)技术准入管理及资格认定------------143
附录1 新(魏氏)夹脊穴---------------------------------------------146
附录2 魏氏骨关节特定穴------------------------------------------162


































Copyright © 2007-2027 石家庄真仁中医钩活术总医院 备案号:冀ICP备11012343号-4